- 欢迎来到上海启课自考网!为考生提供上海自考信息服务,供学习交流使用,非政府官方网站,官方信息以上海教育考试院www.shmeea.edu.cn为准。
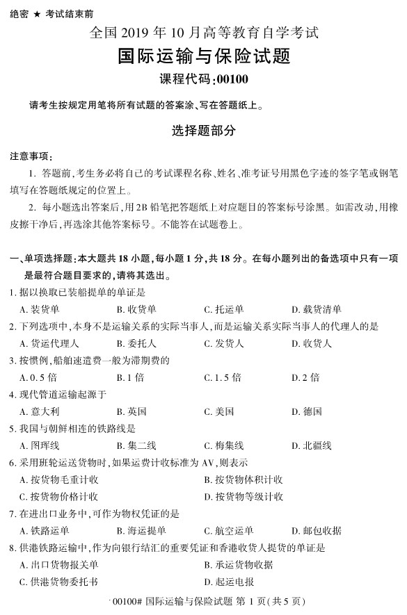
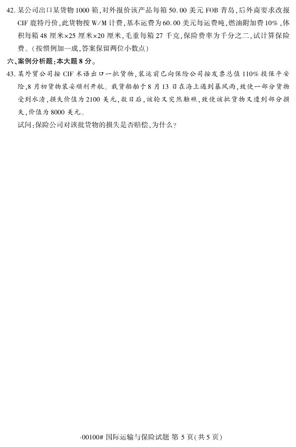
全国2019年10月自考00100国际运输与保险试题
最近更新
- 2026年4月上海自考【00538中国古代... 04-15
- 2026年4月上海自考【00540外国文学... 04-15
- 2026年4月上海自考【00318公共政策... 04-15
- 2026年4月上海自考【13156文学概论... 04-15
- 2026年4月上海自考【15042思想道德... 04-14
- 2026年4月上海自考【00458中外教育... 04-14
- 2026年4月上海自考【15044马原概论... 04-14
- 2026年4月上海自考【15040】真题答... 04-14
- 2026年4月上海自考【13000英语专升... 04-14
考试资讯
- 蹭流量、博眼球、诽谤他人当心违法!... 05-11
- 成人高考学历提升 07-21
- 2022年下半年上海自考退费注意事项 11-01
- 2022年下半年上海自考退费受理范围 11-01
- 2022年下半年上海自考退费受理时间及方式 11-01
- 2021年下半年上海市高等教育自学考试... 10-25
- 上海自考书城 08-17
- 【上海师范大学】2021年下半年自学考... 07-14
- 2021年下半年全国英语等级考试(PETS)... 07-02
扫一扫加入微信交流群
与其他自考生一起互动、学习探讨,提升自己。
扫一扫关注微信公众号
随时获取自考信息以及各类学习资料、学习方法、教程。
扫描小程序选择报考专业
进入在线做题学习
查看了解自考专业
查询最新政策公告
进入历年真题学习








